PG赏金女王

pg赏金女王(官方)最新IOS/安卓版/手机版APP下载

新闻信息

甘肃能源化工投资集团 “十四五”生长妄想要点速览:第三期“工业生长妄想”

时间:2022-04-24 泉源:战略妄想部 作者:宣传部

“十四五”时期,是我国开启周全建设社会主义现代化国家新征程、向第二个百年斗争目的进军的第一个五年,是甘肃能源化工投资集团开启高质量生长新征程的要害时期 。近期,《PG赏金女王“十四五”生长妄想》正式宣布,现将要点逐期宣布 。本期推送第三期工业生长妄想” 。

第三期  工业生长妄想

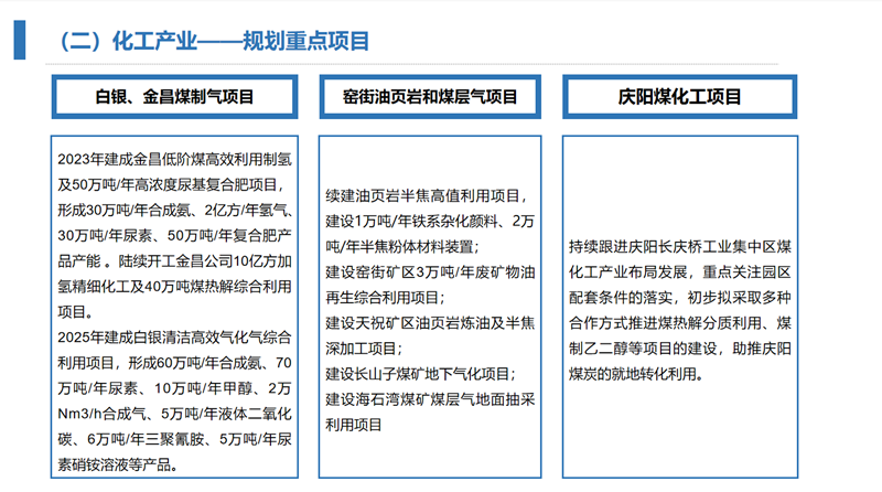
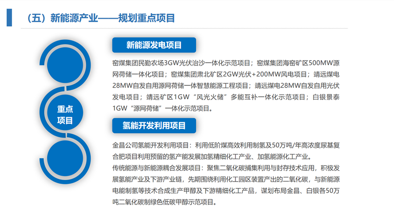
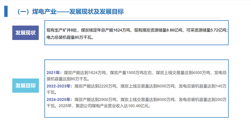
undefined

undefined

undefined

undefined

undefined

undefined

undefined

undefined

undefined

undefined

undefined

undefined

undefined

undefined

undefined

undefined

undefined

undefined

网站地图