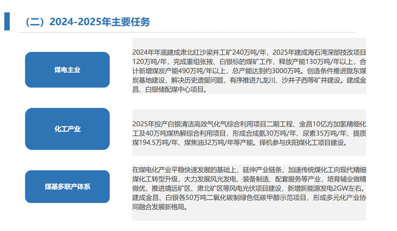
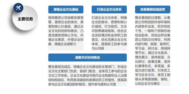
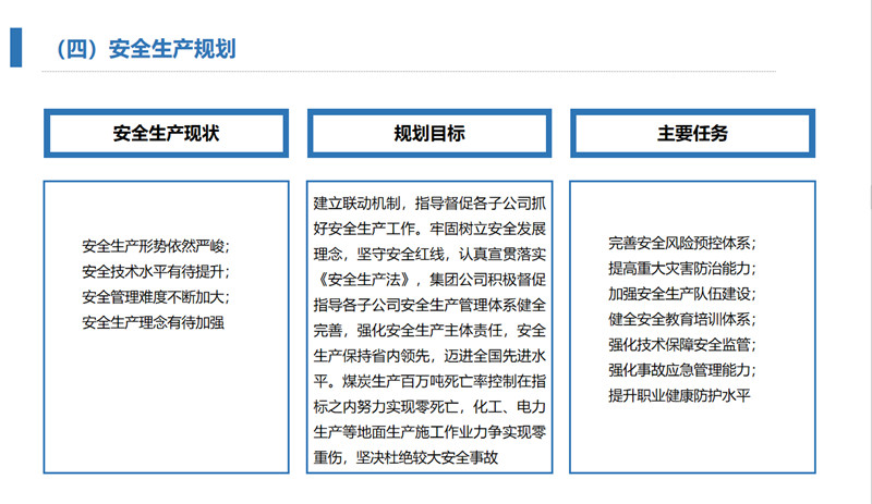
“十四五”时期,是我国开启周全建设社会主义现代化国家新征程、向第二个百年斗争目的进军的第一个五年,是甘肃能源化工投资集团开启高质量生长新征程的要害时期。近期,《PG赏金女王“十四五”生长妄想》正式宣布,现将要点逐期宣布。本期推送第四期“专项生长妄想及妄想实验计划”。
第四期 专项生长妄想及妄想实验计划
· 窑街煤电集团有限公司
· 靖远煤业集团有限责任公司
· 人民网
· 陕西煤业化工集团有限责任公司
地址:甘肃省兰州市七里河区瓜州路1230号
电话:0931-8630085
邮箱:GNHTJT@qq.com 传真:0931-8613907
QQ:3185851242
Copyrights ? 2025 All Rights Reserved. 版权所有 PG赏金女王 陇ICP备18001693号-1 甘公网安备 62010002000536号 设计制作 宏点网络